登录
注册
退出
×
用户登录
用户名
密码
验证码
忘记密码?
登 录
还没有账号?
立即注册
|
繁體版
中央人民政府
新疆维吾尔自治区人民政府
新疆生产建设兵团
全站群
首 页
师市概况
领导之窗
政务公开
办事服务
政民互动
专题专栏
您的位置:
首页
>
住房和城乡建设局
>信息公开详细
索引号:
jsj-2020-00143
发布机构:
住房和城乡建设局
生成日期:
2020-05-18
废止日期:
文 号:
主题分类:
权责清单
关键词:
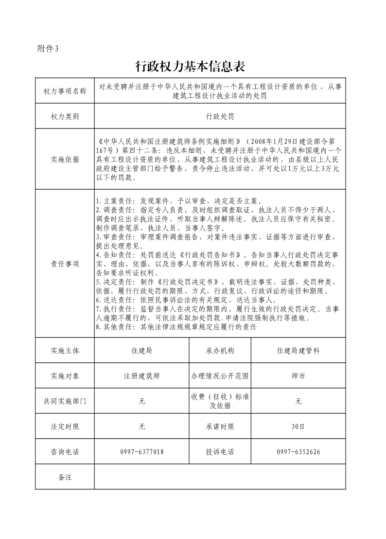
对未受聘并注册于中华人民共和国境内一个具有工程设计资质的单位,从事建筑工程设计执业活动的处罚
【字体:
小
大
】
手机版
用户登录
还没有账号?
立即注册