您的位置:首页 >自然资源和规划局>信息公开详细
索引号: zrzyj-2020-00068 发布机构: 自然资源和规划局
生成日期: 2020-06-01 废止日期:
文 号: 主题分类: 权责清单
关键词:

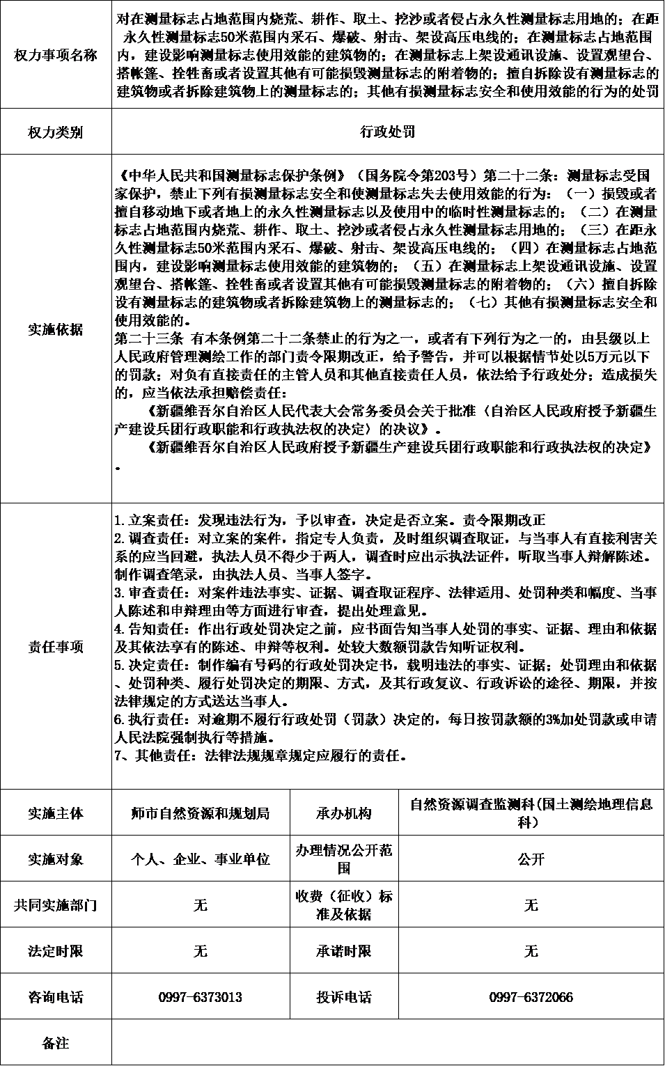
对在测量标志占地范围内烧荒、耕作、取土、挖沙或者侵占永久性测量标志用地的;在距永久性测量标志50米范围内采石、爆破、射击、架设高压电线的;在测量标志占地范围内,建设影响测量标志使用效能的建筑物的;在测量标志上架设通讯设施、设置观望台、搭帐篷、拴牲畜或者设置其他有可能损毁测量标志的附着物的;擅自拆除设有测量标志的建筑物或者拆除建筑物上的测量标志的;其他有损测量标志安全和使用效能的行为的处罚

3da640db21da4fc5970d76b67dbb4970.png

【字体: