数字乡村丨到底是啥?
2018年1月2日,《中共中央、国务院关于实施乡村振兴战略的意见》明确提出,要实施数字乡村战略,做好整体规划设计,加快农村地区宽带网络和第四代移动通信网络覆盖步伐,开发适应“三农”特点的信息技术、产品、应用和服务,推动远程医疗、远程教育等应用普及,弥合城乡数字鸿沟。
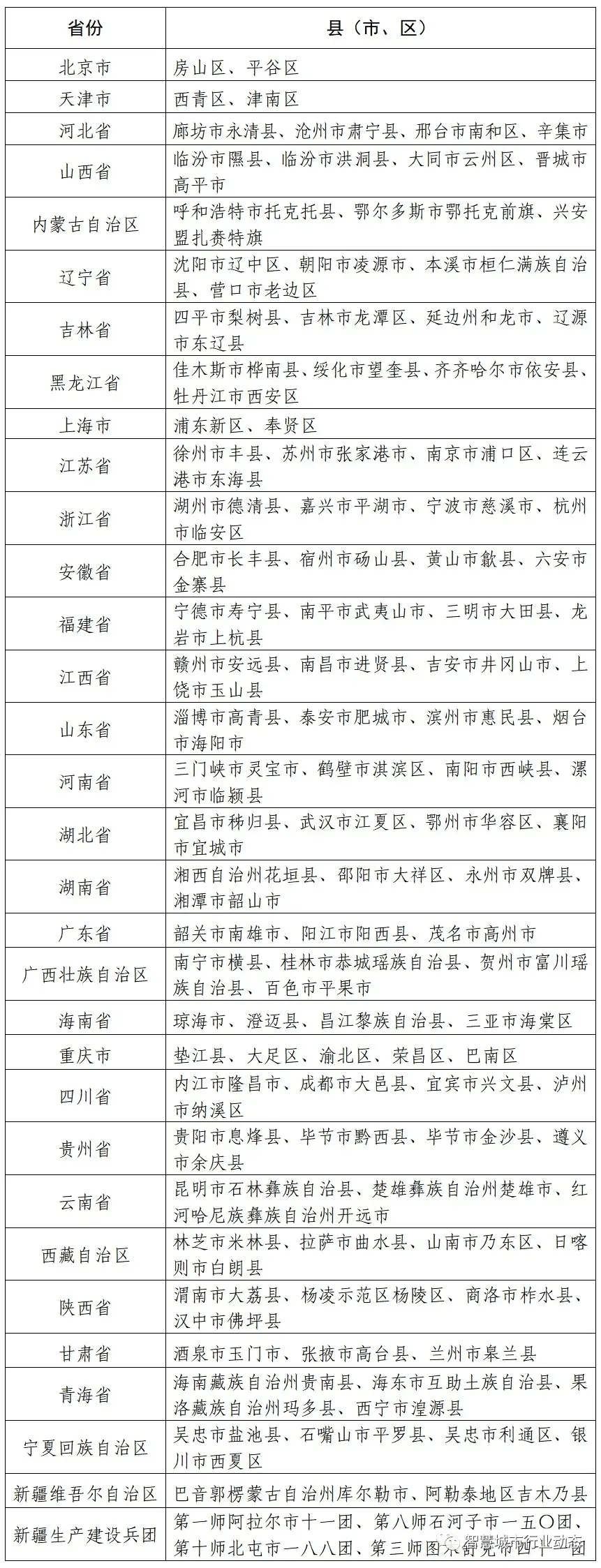
十一团于2020年成功入选数字乡村试点单位。
国家数字乡村试点地区公示名单↓


对于我们十一团居民来说
数字乡村意味着
智慧电商
智慧农业
智慧旅游
智慧社区
智慧广播
目前
众多项目已进入全面建设阶段
不久后,大家就能享受到
智慧乡村带给大家的
丰硕成果!
终审:dongyi运维
